首页
生命科学
细胞计数仪
库尔特法细胞计数仪
显微成像系统
活细胞全景超分辨率显微成像
转盘共聚焦&超分辨系统
多模态非线性光学显微镜
结构光超分辨显微镜
显微成像配件
Lumencor 高强度固态光源
滤光片
图像分析软件
Visiopharm 数字病理分析软件
Huygens 显微图像软件
组织切片扫描分析系统
PannoBrain 脑片分析仪
Pannoramic 玻片扫描仪
物理光谱
光谱类
Czerny-Turner 成像光谱仪
无像差成像光谱仪
荧光寿命成像系统
高光谱系统
稳态瞬态荧光光谱仪
超高通量系统
圆偏振光谱仪CPL
皮秒/纳秒瞬态吸收光谱仪
快速扫描停止流光谱系统
分光光度计
激光闪光光解系统
相机类
CCD 相机
EM CCD 相机
InGaAs 相机
sCOMS 相机
X-ray 相机
ICCD 相机
光学加工检测
无掩膜紫外光刻机
超高精度3D光刻
粒度分析仪
Mastersizer 系列激光粒度分析仪
Zetasizer Advance 系列粒度分析仪
服务中心
新闻资讯
关于我们
人力资源
联系我们
产品中心
深耕光生物、光物理、光化学领域,及相关实验室仪器在科研、医疗、检测、材料科学、制造等领域
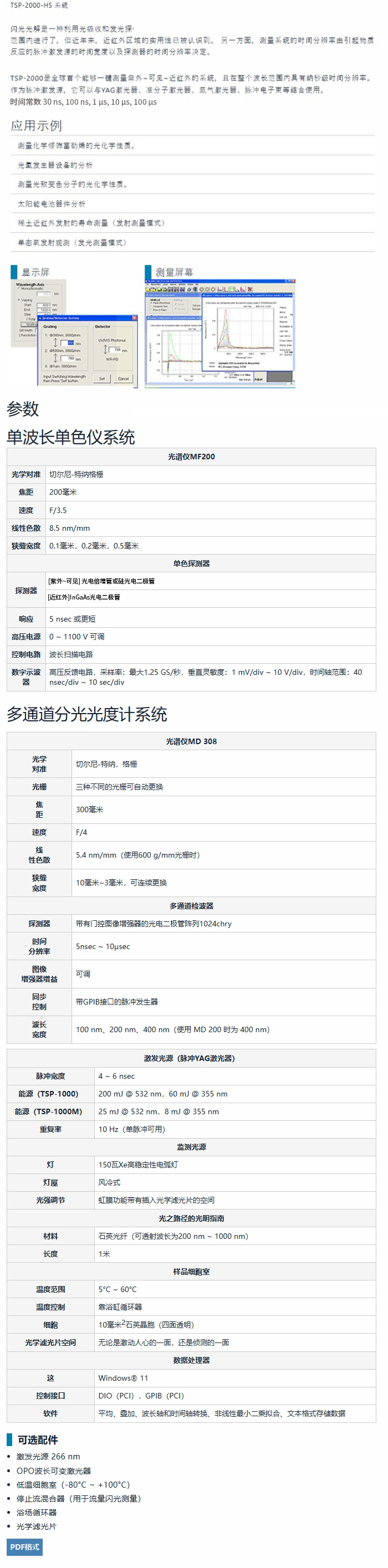
激光闪光光解系统 TSP-1000、TSP-2000
发布时间: 2025-11-21 09:45
商品信息
上一个:
快速扫描停止流光谱系统 RSP-2000
下一个:
皮秒/纳秒瞬态吸收光谱系统 picoTAS
搜索
名称
描述
内容
客户案例
产品中心
光谱类
无像差成像光谱仪
Czerny-Turner 成像光谱仪
超高通量系统
稳态瞬态荧光光谱仪
高光谱系统
荧光寿命成像系统
圆偏振光谱仪CPL
皮秒/纳秒瞬态吸收光谱仪
激光闪光光解系统
快速扫描停止流光谱系统
分光光度计
相机类
CCD 相机
EMCCD相机
InGaAs 相机
sCOMS 相机
X-ray 相机
ICCD 相机
显微镜类
科研级倒置显微镜
科研级正置显微镜
光学加工检测
无掩膜紫外光刻机
超高精度3D光刻
专用系统
小动物成像系统
光切片系统
偏光磁性检测显微镜
WAVEsystem 生物分析仪
粒度分析仪
Mastersizer 系列激光粒度分析仪
Zetasizer Advance 系列粒度分析仪
组织切片扫描分析系统
PANNORAMIC系列玻片扫描仪
PannoBrain脑片分析仪
细胞计数仪
卓微科技细胞计数仪
显微成像系统
活细胞全景超分辨显微成像
多模态非线性光学显微镜
转盘共聚焦&超分辨系统
结构光超分辨显微镜
显微成像配件&软件
科研级相机
图像软件分析系统
其他显微镜配件
光学组件
Lumencor 高强度固态光源
滤光片
图像分析软件
Huygens科研显微图像软件
Visiopharm数字病理分析软件
高强度固态光源
粒度分析仪
科研级相机
2